
今回の改正ポイントは大きく3つです。
1. サプライチェーン全体の共存共栄をより明確に
●「サプライチェーンの深い層」という表現を追加
●テレワーク・BCP支援の扱いを変更
2. 「振興基準の遵守」をよりシンプルかつ明確に
●部分的な抜粋による誤解を防ぐための表現変更
●振興基準を理解したうえで宣言する旨を明記
3. 法改正に伴う用語の変更
●下請法・下請振興法の改正に合わせた表現の修正
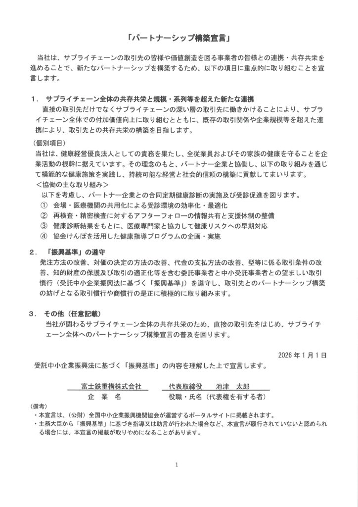
令和8年から振興基準が新しくなることを受け、当社のパートナーシップ構築宣言も最新の基準に合わせて更新しました。サプライチェーン全体での共存共栄をより重視し、基準の理解と遵守を明確にした内容へとアップデートしています。
-
▶
-
▶
- 富士鉄重構メインHPはこちら→ 強いをつくる会社 富士鉄重構株式会社 – 富士鉄重構株式会社